新闻详情 News Details

GSD皮肤影像检测系统 | 以「镜」探微,皮肤肿瘤筛查的「精准之眼」

浏览:158次 来源:GSD皮肤激光设备服务商 时间:2025.11.03

GSD

吉斯迪

24年匠心沉淀

皮肤影像

检测系统

以「镜」探微


皮肤癌是内源性与外源性致癌因素协同作用引发的细胞异常增生性疾病。外源性诱因涵盖化学致癌物、紫外线、电离辐射等,内源性因素包括遗传易感性及免疫缺陷。


近年全球皮肤癌发病率持续攀升,其十年生存率与早期诊疗密切相关。


值得注意的是,皮肤癌因表浅发病部位成为唯一可通过肉眼或非侵入式工具实现早期临床识别的恶性肿瘤,为早筛早诊提供独特窗口。

图片

01.

皮肤肿瘤筛查的重要性

GSD皮肤影像检测系统

欧洲医学肿瘤学会(ESMO)专家共识强调,早期诊断与长期监测是肿瘤学核心命题,亦是"癌症生存管理"的关键支柱。


皮肤肿瘤学(Dermato-oncology)作为皮肤病与肿瘤病学交叉领域中的特殊分支,不仅具有多学科协作的特点,同时对患者的心理也带来显著影响。


基于人群的肿瘤筛查可降低肿瘤相关死亡率,既适用于初筛也适用于确诊患者的长期随访,实现复发转移或新发肿瘤的早期干预。




皮肤科筛查主要应用于:

皮肤肿瘤患者的早期发现与动态监测;

提示潜在肿瘤风险的皮肤表现(如副肿瘤综合征、遗传综合征等);

高危人群的主动筛查(见下图)。

图片

皮肤癌高风险人群的判定标准


02.

皮肤肿瘤筛查的

精准医学价值与实践路径

GSD皮肤影像检测系统


光线性角化病




光线性角化病(AK)是一类常见于成人的皮肤癌前病变,通常分布在紫外线暴露区域。皮肤镜诊断AK也具有较好的敏感性和特异性,红色假网状模式结合毛囊口扩张结构对于诊断AK的敏感性达95.6%,特异性达95.0%,有助于临床诊断及筛查。


根据《鳞状细胞肿瘤皮肤镜特征专家共识》(2017版)阐述,AK皮肤镜下的模式分为3级:

AK皮肤镜下的模式分为3级:



皮肤镜I级:

病损呈红色假网状模式,毛囊周围可见点状和线状血管呈网状分布;



皮肤镜Ⅱ级:

病损呈草莓状模式,毛囊口扩张,周围有白晕,可见点状及不规则线状血管,95.00%的AK患者出现典型的“草莓状”;



皮肤镜Ⅲ级:

明显角化过度,镜下呈黄白色无结构区,扩张的毛囊开口充满淡黄色角栓。


图片
GSD皮肤影像检测系统检测日光性角化病:假性网络草莓征27倍


基底细胞癌




基底细胞癌(BCC)是常见的皮肤恶性肿瘤之一,好发于老年人群且发病率持续上升。其发病机制主要涉及基因突变和日光性损伤。

图片
GSD皮肤影像检测系统检测BBC病症

近年研究显示,BCC的诊断主要通过临床表现和皮肤镜检查,组织病理学是诊断金标准,其他技术如高频超声、反射式共聚焦显微镜、CT/MRI等在诊断和确定手术切缘方面也有价值。

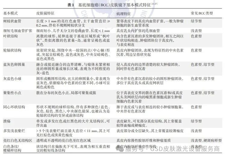
国际上广泛认可的BCC诊断基本模式特征包括以下12条:

图片

03.

GSD皮肤影像检测系统:

皮肤肿瘤早筛的「精准之眼」

GSD皮肤影像检测系统

GSD皮肤影像检测系统是集光学工程与临床医学于一体的全自动化皮肤性病检测设备。通过硬件与软件的深度协同,构建皮肤肿瘤构建从筛查到随访的全周期管理体系。

图片
图片

| GSD皮肤影像检测系统适应症

图片




超分辨成像技术
图片

GSD皮肤影像检测系统搭载高精度光学模组,可实现4.85X4.65微米的超高分辨率的500倍无损放大,无延迟、无拖影的清晰画面呈现

图片

这种"显微镜级"的成像能力,使医生能够捕捉到传统肉眼或低倍镜难以观察的早期病变特征,在皮肤肿瘤辅助诊疗、检测疗效、辅助手术治疗方面均有良好的应用价值与前景





多光谱融合分析
图片

系统集成偏振光、紫光、白光切换,搭载同一镜头下无需更换镜片即可实现轻松变焦,构建起从表皮至真皮浅层的四维立体影像。这一技术突破,为各类皮肤疾病的精准辅助诊断提供了科学依据。

图片





智能量化诊断引擎
图片

GSD皮肤影像检测系统内置多项量化参数自动计算模块,涵盖尺度测量、面积分析、周长、光密度评估等多个维度。这种"数据驱动"的诊断模式,显著提升了诊断的客观性和准确性。


GSD联合对接空军特色医学中心皮肤影像数据库收录多例皮肤相关疾病高清影像。医生可通过资源库系统进行形态学比对,增加诊断科学性。

图片

GSD皮肤影像检测系统

以精进,启新「境」

精诚之心,二十四年淬炼沉淀

精湛之技,毫厘之间无所遁形

精细之质,每帧影像皆可追溯


返回列表